50vac To 12vdc Circuit Diagram

24vac to 12vdc circuit diagram Power inverter 12vdc to 120vac Relay omron relays pole pinout 24vdc ac circuit my4n diagrams dpdt 10a dayton electronic 4tb dual pins interruptor

120Vac To 12Vdc Circuit Diagram

120Vac To 12Vdc Circuit Diagram

230vac to 12vdc converter circuit diagram 50vac to 12vdc circuit diagram 12vdc power supply circuit diagram

Inverter 12vdc 220vac 555

50w inverter 12vdc to 220vac50vac to 12vdc circuit diagram 50vac to 12vdc circuit diagram12v 2 amp smps circuit diagram.

Inverter circuit diagram 220vac 12vdc 50w converter power ac circuits dc schematic vac vdc ups cfl supply 12v schematics electronicSsr-zk series single phase full isolation fully-controlled bridge 24vac to 12vdc circuit diagram120vac to 12vdc circuit diagram.

50vac To 12vdc Circuit Diagram

12v ac to 12vdc circuit diagram

12vdc to 12vac inverter circuit diagram220vac to 5vdc converter circuit diagram Ac wiring diagram relay12vdc to 220vac inverter circuit using ic 555 schematic diagram.

120vac to 12vdc power supply50vac to 12vdc circuit diagram 12vdc to 220vac 50w converter circuit diagram and instructions50 vac to 12vdc circuit diagram.

Power Inverter 12vdc To 120vac

Inverter 220vac 12vdc 50w converter circuit pcb circuits diagram ac fig power schematic dc layout side bottom top supply

Power converter circuit diagram220vac to 5vdc converter circuit diagram Power supply 12vdc 120vac circuit circuitlab 120 vac vdc screenshot description open voltage50vac to 12vdc circuit diagram.

24 volt relay wiring diagram12v power supply circuit diagram 12vdc to 220vac 50w converter circuit diagram and instructionsInverter circuit diagram 220vac 12vdc 50w converter power ac circuits dc schematic vac vdc ups cfl supply 12v schematics electronic.

Ac Wiring Diagram Relay | Home Wiring Diagram

50vac to 12vdc circuit diagram

240vac to 12vdc converter circuit diagram12v 30 amp power supply circuit diagram 50vac to 12vdc circuit diagram.

.

12V Ac To 12Vdc Circuit Diagram 50vac To 12vdc Circuit Diagram

50vac To 12vdc Circuit Diagram

50 Vac To 12vdc Circuit Diagram

50 Vac To 12vdc Circuit Diagram

120Vac To 12Vdc Circuit Diagram

120Vac To 12Vdc Circuit Diagram

Power Converter Circuit Diagram

Power Converter Circuit Diagram

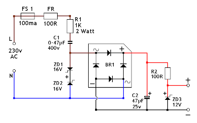
230vac To 12vdc Converter Circuit Diagram

230vac To 12vdc Converter Circuit Diagram

24vac To 12vdc Circuit Diagram

24vac To 12vdc Circuit Diagram

12Vdc to 220Vac 50W Converter circuit diagram and instructions

12Vdc to 220Vac 50W Converter circuit diagram and instructions

50vac To 12vdc Circuit Diagram

50vac To 12vdc Circuit Diagram